This website requires JavaScript.
Explore
Help
Sign In
public
/
simtrace2
Watch
1
Star
0
Fork
0
You've already forked simtrace2
mirror of
https://gitea.osmocom.org/sim-card/simtrace2.git
synced
2026-04-18 20:37:16 +03:00
Code
Issues
Packages
Projects
Releases
Wiki
Activity
Files
b123d740e08a5084d9b536e867a1f52a327597db
simtrace2
/
sam3s_example
/
atmel_softpack_libraries
/
usb
/
device
/
composite
/
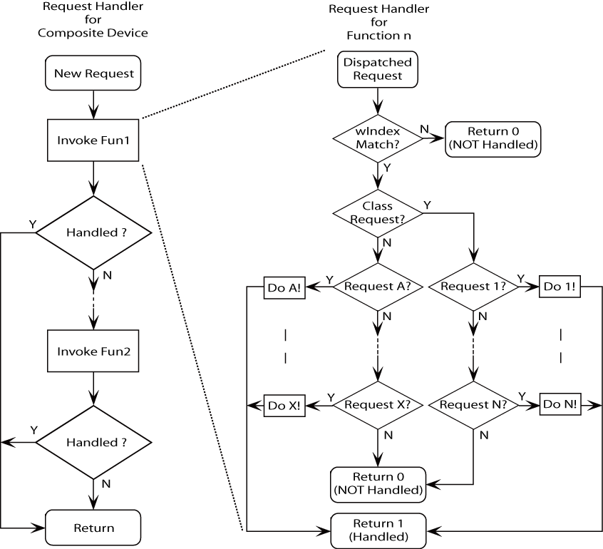
UsbCompositeRequestHandler.png
Christina Quast
b123d740e0
atmel_softpack_libraries usb dir
2014-12-23 13:03:36 +01:00
58 KiB
846x770px
Raw
History
Reference in New Issue
View Git Blame
Copy Permalink